欢迎访问赣州职业技术学院教务处网站!
联系我们
|
加入收藏
| 教务处
返回主站
处室首页
教务动态
教学手册
下载专区
教务信息公开
联系我们
处室概况
工作职责
通知公告
专业建设
教学运行
实践管理
学籍管理
创新创业
当前位置:
处室首页
>
通知公告
> 正文
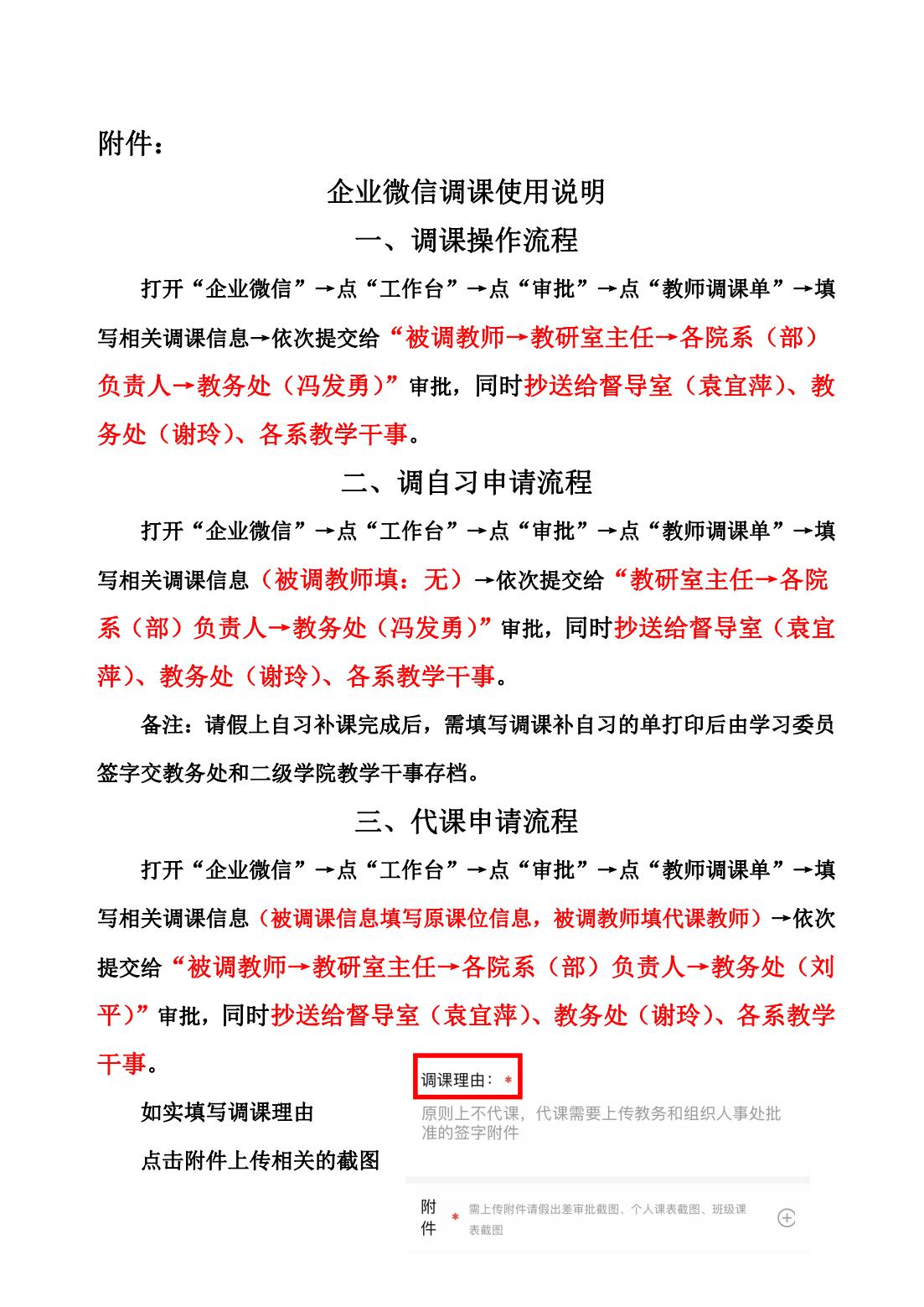
关于赣州职业技术学院(赣州农业学校、江西赣州技师学院)调课申请流程的通知
作者: 信息来源: 发布时间: 2022-09-22
附件【
教师调课通知.pdf
】已下载
次
学院地址:江西省赣州市经济技术开发区赣州新能源汽车科技城内 邮编:341000
赣州职业技术学院-教务处版权所有